|
13528| 0
|
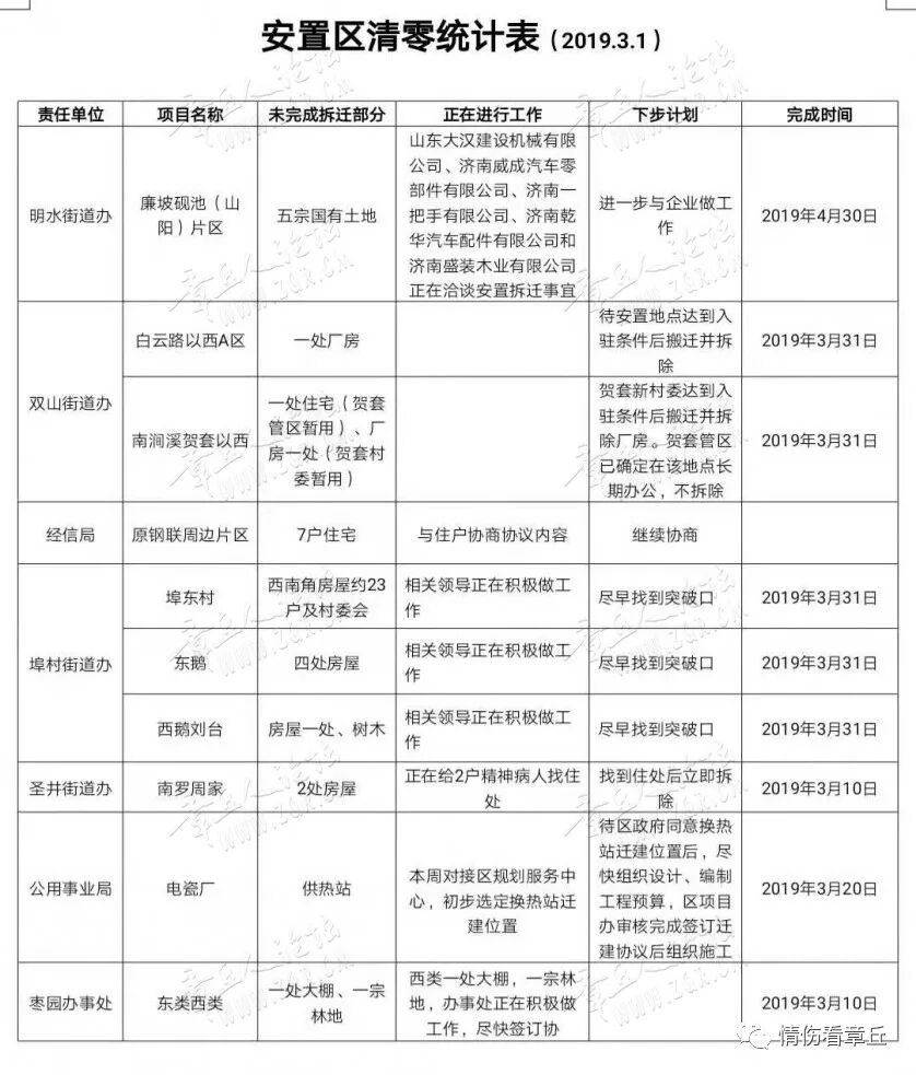
章丘安置房最新进展来了(3月1日)阅读字号:
|
| ||
Copyright © 2012 章丘人论坛 版权所有 QQ群:24532222(章丘人论坛主力QQ群)、7867777(章丘人论坛车友会群)、139117(章丘人论坛摄影爱好者群)
鲁公网安备37018102000555号
章丘人论坛郑重承诺:我们将尽一切努力,坚决杜绝低俗信息,为广大网友创造一个绿色、健康、和谐的网络空间。同时,我们也真诚的希望广大网友对我们的工作进行监督。大家可随时在站务区留言或通过电子邮件举报不良信息,我们将第一时间核查处理。谢谢!
声明:本论坛言论纯属发表者个人观点,与章丘人论坛立场无关!由于本论坛是以即时上载留言的方式运作,故本论坛对所有留言的真实性、完整性及立场等,不负任何法律责任。若您在浏览中发现有留言出现问题,请联络我们邮箱323188@QQ.com
中文网址:章丘人论坛.com
WWW.ZQR.CM 正版标识© 耗时0.016秒
Powered by Discuz! X2.5 © 2001-2024 Comsenz Inc.
版权所有 © 2009-现在 

![]()
![]()